资源
成员
beplay体育 怎么样
网络研讨会
Beplay信誉
3D CAD.
登录
登记
搜索
最好的CES 2022
模拟
力量
2018beplay
beplay 5倍流水
61beplay体育
18beplay下载
18beplay
最近
beplay 5倍流水
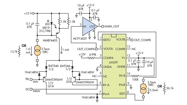
测试技术量化离散比较器设计的抖动
2016年5月10日
电源
“螺栓上”电路,晶体管创建零漂流电流源
2016年3月14日
模拟
双比较器匹配精密工业,仪表应用需求
2015年10月21日
模拟
离散设备,IC改善反相充电泵设计
2015年8月4日
董事会
开关模式控制厂正电机电压
2005年11月7日
蒂姆戴维斯
工程师
蒂姆戴维斯毕业于爱荷华州阿梅阿斯州立大学的BSEE。他拥有28多年的模拟电路设计,电力电子和IC设计经验,包括医疗行业的电子产品的几项专利。他可以达到
tdavismn@gmail.com.
。
加载更多内容