Power electronics that convert one voltage level to another are at the heart of many aspects of electric cars. To extend the driving range of electric cars, companies are trying to design smaller, lighter systems that can squeeze significantly electricity out of the car's batteries and do so more efficiently while releasing less heat.
但是,在限制电磁干扰(EMI)的同时,创建具有更高效率和功率密度水平和功率密度的电源可能是一项挑战,这可能导致电动车辆的危险并发症。模拟芯片巨头德州仪器试图用新系列的降压转换器解决这些权衡。
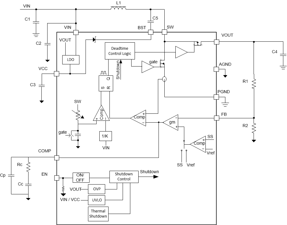
TIrolled out a new pair of synchronous step-down dc-dc converters—the industrial-gradeLMQ66430and automotive-grade LMQ66430-Q1—designed to reduce EMI on factory floors and in medical devices, autos, aerospace, and defense. The 36-V, 3-A buck converters combine two input bypass capacitors with a single boot capacitor in a compact 2.6- × 2.6-mm QFN package with wettable flanks, helping boost power density.
“We’re combining IP and in-package innovations,” Carsten Oppitz, VP and GM of buck switching regulators at TI, said in a briefing with reporters ahead of APEC 2022. The chips are also available in 2-A and 1-A variants.
“在当今的电动汽车中,您有这么多系统,这些系统都非常敏感,”他说,包括高压电子产品和各种电源转换器,全部靠近车辆。电动汽车中还有数千英尺的布线,这可能导致大量的EMI。“我们必须保护这些系统互相干扰,而且真的很复杂,”他补充道。
“透明国际”表示,芯片是不适合客户ed to meet strict EMI standards such as CISPR 25 Class-D.
Lower Inductance, Lower EMI
                         TI表示,将包装内部的无源部件降低了该装置的内部电感。当DC-DC转换器从一个功率电平从一个功率电平交换到另一个电力电平时,这降低了过冲的风险,这可能导致更多的干扰。新芯片整合了TI的专有的芯片双随机扩频(DRSS)技术,以防止EMI检查一系列频段 - 高低。
TI表示客户可以将频率从200kHz调整为2.2 MHz,以避免过度嘈杂的频段。
The new step-down power converters can handle a wide range of input voltages, from 2.7 to 36 V (after start-up or while operating), with the ability to withstand transients of up to 42 V. A buck converter is a widely used type of dc-dc converter that can convert or "step down" a high voltage from a power supply to lower levels used by a device. TI said its new components can convert input voltages to outputs of 1 to 35 V.
TI said the chips themselves run on very small amounts of power themselves, meaning they can be used for always-on industrial and automobile devices. The chips use 1.5-µA of quiescent current (IQ) at 13.5 V, which leads to more efficient power systems even when turned off or operating at lighter loads. The new devices, which can tolerate temperatures of –40 to 150°C, deliver more than 85% efficiency at a current of 1 mA.
将来自电路板的被动组件移动到包装内部,以节省系统中的额外空间并减少材料清单(BOM)。LMQ66430-Q1是AEC-Q100合格的。
Package + Process + IC Design
TI executives said the company is leaning heavily on advances in packaging as well as process technology and IC design to push the envelope in power density and reduce EMI that can sap a system’s performance.
“TI is relatively unique in the industry in that we have the ability to develop our own process technology and packaging, and we also have circuit designers that build the products that you see on the market,” said Jeff Morroni, head of R&D for power management at Kilby Labs, TI’s corporate research and development arm. “Having the ability to do all these things under one roof” helps to differentiate its products, added Morroni.
“This means the sum of the parts [in our products] can be greater than the individual contributions,” he said.

 
                           
                             
                             
                             
                             
                             
                             
                             
                             
                             
                             
                             
                             
                             
                             
                             
                            