资源
成员
beplay体育 怎么样
网络研讨会
Beplay信誉
登录
登记
搜索
模拟
力量
2018beplay
beplay 5倍流水
61beplay体育
18beplay下载
18beplay
能源管理
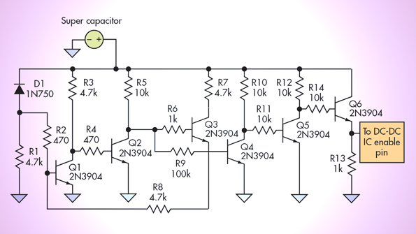
平衡超级电容器堆叠电压
2020年6月22日
当您堆叠超级电容器以获得更多电压时,它们的漏电流可以过度电压一些盖子并损坏它们。平衡电路将确保堆栈不会受到损害。
保罗·拉科
有关的
公司
对话框半导体
2021年6月28日
能源管理
超级电容器可以超越储能电池吗?
2016年8月16日
模拟
防止超级电容器电源振荡
2016年7月11日
活力
超级电容器继续获得动力
2012年4月17日
最新电源管理
globalfoundries
模拟
GlobalFoundries与福特合作伙伴,以提高汽车芯片电源
11月19日2021年
能源管理
超低智商降压/升压转换器费用,管理超级胶囊
11月18日,2021年