在氮化镓(GaN)晶体管介绍之后,许多半导体制造商已经开始重新评估传统MOSFET的作用。GaN设备的引入不会自动过时传统MOSFET,但提高电源效率并降低其形状因素的前景正在刺激模拟工程师的想象力。提前有些人称“GaN革命”,它有意思审查遗留零件类型可用,以及您可以用它们做什么。
直到最近,功率晶体管世界大致分为两种类型:MOSFET开关和双极结晶体管(BJTs)。MOSFET开关,具有快速的通/关断能力和低通电阻(RDS(开))使它们在功率开关电路中有用,仍然是主要的晶体管类型。每年大约有400亿台mosfet被出货。
mosfet在一个方向上传导电流(或者,更确切地说,在一个方向上传导效率最高),但他们的能力打开和关闭迅速响应电压变化在他们的输入(栅电压)使他们有用的脉冲发生器。最著名的功率开关电路是开关电源,但mosfet也广泛用于脉冲(直流)电机驱动和D类音频放大器。
赌反面,igbt
不像功率mosfet,其开启/关闭行为是非常快的(理想情况下)线性,双极晶体管将产生“软边缘”,更接近正弦波而不是方波。它们对输入电流的变化作出响应,这使得它们可以用于驱动相对缓慢变化的感应负载——电机、商用电源和音频扬声器。每年要使用70到80亿个双极功率晶体管。
为了使双极晶体管表现得像放大器,你必须进一步软化它们的开关行为。你需要对晶体管进行偏置,迫使它们悬挂在一个线性传导区域内——既不能完全开启也不能完全关闭,而是介于两者之间。而他们擅长驱动感应负载,没有低RDS(开)对于mosfet,它们可以变得非常热。
第三种类型的晶体管,绝缘栅双极晶体管(IGBT)是一个有效的双极晶体管内置门驱动器。它使双极器件的开启/关闭行为有点快,虽然没有mosfet那么快。igbt的特殊优势是他们的能力来处理高电压(超过600 V)和电流,使igbt最爱工业驱动力应用于工厂自动化(他们驱动传送带和机器人手臂)、汽车(开车像月亮屋顶和侧视镜)。每年约有15亿至25亿igbt出货。
描述行为
虽然功率晶体管具有广泛的电压和电流额定值、封装和制造商应用支持,但双极晶体管、mosfet和igbt的继承行为有助于定义它们的应用需求。因为它们在大容量时也很便宜(例如,每个12 - 15美分),100-V双极晶体管通常被使用,例如,在音频功率放大器中产生±40-V轨道。(一些供应商包括音频bjt的自偏置机制。)
与此同时,600v的igbt应用于电机驱动器中,如家用电器(洗衣机和烘干机),它们与220v交流家用电线连接。到目前为止,开关电源是功率mosfet最主要的应用。在这里,所谓的“低压MOSFET”- 25v、30v或40v被用来产生5或12v的电源轨道,用于计算服务器和通信交换站。
虽然这种情况可能会改变,但工程师有过度指定电压和电流要求的倾向。你会注意到将洗衣机连接到220伏电线的IGBT额定电压为600或650伏;动力系统是一个计算机-服务器-卡模块,支持5.0- v或3.3-V逻辑,从一个30-V的MOSFET开始。100或200伏双极晶体管用于驱动立体声扬声器。
过度规范可确保电源将始终可用于我们所推送的系统。但是,它还提供防止突然电压尖峰和电流浪涌的保护。(汽车环境尤其容易出现瞬态,并指定400V级零件以应对150 V负载转储。)
最终可能阻止工程师过度指定的工程师是整个电力传输链的持续平滑,过滤,调节和预调节。这会影响Compute-Server架构,例如,其中IBM和NTT DOCOMO等供应商提倡385 V DC作为Megawatt Data Center内的分配电压(以及48 V作为机架内的中间电压)。这将允许设计人员减少它们指定功率分量的边缘(例如,更便宜的60-V部分,例如,在先前由100V的插槽中)。与此同时,工程师应注意他们希望使用的晶体管中指定的“安全操作区域”(SOA)。
使用SOA
开关电源设计者应该注意他们打算使用的晶体管的SOA。SOA定义为电压和当前的可以预期设备在不损坏本身的情况下运行的条件。
SOA通常被描述为图形在制造商的数据表上。在X-Y图的Y轴上示出了安培的电流。MOSFET的最大漏极 - 源电压(或双极结晶体管的发射器到集电极电压)在X轴上示出。曲线通常类似于“滑雪斜率”,允许电流随着电压的增加而急剧下降。
                         
1.电压和电流的安全操作区域(SOA)将随晶体管的占空比而变化。(资料来源:德州仪器,CSD19536KTT)
由于MOSFET通常用于产生脉冲列车,因此一些晶体管供应商将描绘脉冲持续时间的SOA(以毫秒为单位)。如果晶体管留在(导通DC)上,则最大允许电流比当电流以1-MS间隔脉冲或10ms脉冲更快。以100-μs间隔脉冲晶体管(相当于100 kHz开关速度)产生最大的SOA(图1).因此,任何晶体管的SOA将随其占空比而变化,即其“开启”时间与“关闭”时间的比值。
高侧和低侧切换
当选择晶体管时,它可能是明智的,要注意如何在电源电路中的mosfet配置。具体来说,确定电感(电阻)电路负载是否连接在MOSFET的漏极和正电源轨道之间-一种称为低侧开关的配置-或负载是否连接在晶体管的源和地之间,称为高侧开关。
高侧晶体管和低侧晶体管的性能并不总是一致的。当高侧驱动器比低侧驱动器做更多的工作时,你不希望它锁在正轨上。类似地,你希望低侧司机撞向地面。因此,将以不同的方式指定高侧和低侧驱动程序。
在低侧开关配置中,N沟道FET的源极端子连接到地;排水管连接到电感负载,其其他端子连接到正电源轨。晶体管上的任何(正)栅极电荷打开并通过负载拉动电流。在低端配置中,它是栅极阈值-3-V CMOS或5-V逻辑电平 - 控制开关的行为。
在高侧配置中,MOSFET的漏极连接到正电源轨,晶体管的源连接到负载,负载的另一个终端连接到地。在这种配置中,n通道晶体管的栅极必须产生一个电压等于负载电压(几乎等于电源电压)-加上栅极阈值电压(3v) -只是为了使开关打开。
通灵P和n通道
用p沟道mosfet制造一个简单的高端开关是可能的。使用负电压使p通道MOSFET打开“打开”影响阈值控制。也就是说,让晶体管“传导电流”,然后让它来到电源轨道上“关闭”它。
但是p沟道晶体管是一种很难制造的器件,它比传统的n沟道fet成本更高,而且可能需要负栅电压(或者至少需要接地)才能开启。这支持便携式设备的电池供电,但不太适合开关电源设计。
一种解决方案是将N和P沟道晶体管组合在图腾杆配置中,其中它们在“推挽”配置中提取电流。这里,高侧P沟道MOSFET和低侧N沟道MOSFET在它们的输入门同步刺激以影响单个高电流开关时,它们的漏斗具有捆扎在一起。在切换过程中,设计人员需要监控可能发生的交叉电流,如果栅极驱动器强制两个MOSFET可以同时打开。
                         
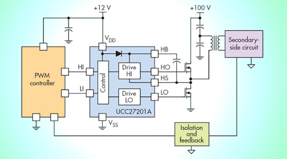
2.设计人员可以选择在推挽配置中使用为高侧和低侧mosfet(两种n通道器件)供电的门驱动芯片。(来源:德州仪器)
作为不完全匹配的p沟道和n沟道mosfet的替代方案,设计人员可以在推挽配置中使用为高侧和低侧mosfet(两种n通道器件)供电的门驱动芯片.这两个晶体管可以从一个集成电路开关(图2).
最后一点,RDS(开)晶体管的负载和MOSFET的开关行为不是完全正的(尽管低RDS(开)通常是第一个MOSFET规格制造商和铸造厂将引用)。负载RDS(开)数值越低,fet的效率越高DS(开)时,散热越小。然而,这确实提高了晶体管的切换速度。较低的RDS(开)倾向于延长栅极尺寸(增加电容),使其难以驱动。
寻找零件?去SourceESB.

 
                         
                         
                            
                            
                            
                            
                            
                            
                            
                            
                            
                            
                            
                            
                            
                            
                            
                            
                            
                           